实测有效!MPS ACDC新品发布会揭示快充未来:零功耗待机、饼干式充电器与第三代半导体的融合革命!
当全球电子设备对能效的要求日益严苛,当快充技术从手机扩展到笔记本、AI服务器乃至电动汽车,一场深刻的电源技术革命正在悄然进行。近期,MPS ACDC新品发布会在北京成功举办,这不仅是一场产品发布会,更是一次对ACDC开关电源行业未来走向的深度洞察与技术预演。MPS ACDC产品总监Peter Huang系统性地分享了公司在手机笔记本PD快充、电视LED电源、第三代半导体应用、电动汽车充电、AI服务器供电等热门领域的最新进展,揭示了一个明确的行业信号:ACDC电源正以前所未有的速度向低功耗、高效率、小型化和智能化方向跃进,而支撑这一变革的,则是从材料科学到拓扑结构的全方位创新。

发布会的核心内容清晰地勾勒出当前ACDC开关电源的四大发展趋势,每一点都直击行业痛点与用户需求。首先是能效标准的持续升级与待机功耗的极限挑战。随着中国新国标GB20943-2025、欧盟CoC V5和美国DoE VI等全球最严苛能效标准的相继出台,电源产品的准入门槛被大幅提高。以45W/20V电源为例,新国标Level 1要求待机功耗低于50mW,平均效率需达到91.1%,这比欧盟现行标准更为严格。Peter Huang在会上算了一笔账:若全球40亿个充电器都能实现50mW待机功耗,一年可节省高达14亿度电。而行业的终极目标——“零功耗待机”(<5mW),正通过消除传统光耦、采用PSR原边反馈或All-In-One磁/容隔离反馈等创新拓扑逐步接近现实,尽管大功率快充的实现难度依然巨大。

其次是对功率密度的极致追求,特别是在便携设备领域。发布会展示了“饼干式”手机充电器的概念,其功率密度超过1.3W/cm³。一个直观的对比是:2007年的5W充电器与如今2025年的65W充电器体积相差无几,这背后是效率提升带来的小型化奇迹。不同应用场景对功率密度的要求各异,例如100W笔记本电源实现1.2W/cm³极具挑战,而同等功率的手机充电器达成1.5W/cm³则相对容易,这主要取决于设备的满载运行时间占比。这种差异化需求推动着拓扑结构的精细化演进。
第三大趋势是电源的智能化演进。智能化已远不止于手机充电器通过PD协议与设备协商功率那么简单。数字电源管理IC正全面取代传统的模拟PWM控制器,通过UART通讯实现性能参数的个性化自由设置,甚至能根据负载实时调整以优化效率。更为前沿的是,电源系统开始通过PMBUS、I²C等协议与智能终端实时通信,上报温度、效率、运行时间等数据,从而接入医院、工厂等大型平台的能效管理系统,实现从单一设备优化到整体系统协同管理的跨越。
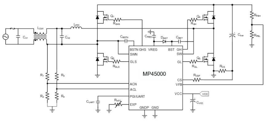
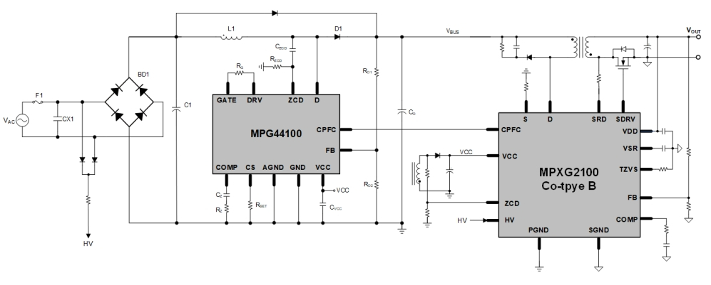
最后,也是技术突破最集中的体现,是效率提升方法的革命性创新。发布会重点介绍了两种关键路径。一是用TP-PFC(图腾柱无桥PFC)替代传统的“整流桥堆+PFC”方案,类似MPS MP45000的方案能有效减少整流损耗,正成为追求高功率密度商用产品的主流选择。二是在中高功率段(75W-240W)的拓扑结构革新。随着快充普及和PD 3.1标准推行,大量设备功率跃升至75W以上,传统QR flyback(准谐振反激)架构面临效率瓶颈。MPS重磅推出的NovoOne系列ZVS flyback(零电压开关反激)架构成为全场焦点。该架构采用无光耦设计,结合氮化镓(GaN)功率器件实现快速关断与软开关,相比QR flyback能在不增加成本的前提下提升1-2%的效率。其开关损耗极低,轻载和待机性能优异,仅用一个高压FET即可实现,在成本与性能间取得了绝佳平衡,被视作该功率段实现高功率密度的首选未来方案。代表产品如MPG44100与MPXG2100的组合,集高效率、超低待机功耗、高集成度于一身,能满足全球最严苛的能效标准,同时大幅降低系统复杂性和物料总成本。


值得一提的是,发布会还展望了面向未来的 “800V AI电源架构” ,它重新定义了AI服务器的供电系统,预示着在数据中心等高性能计算场景,电源技术将承担更为关键的角色。综合来看,MPS此次发布会不仅展示了具体产品,更绘制了一幅ACDC电源技术融合发展的全景图:材料上,第三代半导体(GaN/SiC)是基石;拓扑上,ZVS等软开关技术是利器;标准上,全球趋严的能效法规是导向;应用上,从消费电子到AI、电动汽车的泛在化是动力。对于工程师、企业决策者乃至普通消费者而言,理解这些趋势都至关重要,因为它意味着我们手中的设备将变得更节能、更小巧、更智能,而支撑数字世界运转的底层能源转换,正变得前所未有的高效与精密。这场发布会,无疑为整个电子行业的绿色、高效未来,注入了强劲的技术推力。


